• 其他栏目
    • 语种

    吴少平

    • 教授 博士生导师 硕士生导师
    • 教师英文名称:Shaoping Wu
    • 教师拼音名称:wu shao ping
    • 入职时间:2015-09-10
    • 所在单位:生命科学学院
    • 学历:博士研究生毕业
    • 办公地点:西北大学太白校区科研楼13层
    • 性别:男
    • 联系方式:通讯地址:西北大学生命科学学院,西安市太白北路229号 邮编:710069 E_mail:wushaoping@nwu.edu.cn
    • 学位:理学博士学位
    • 在职信息:在职
    • 毕业院校:法国巴黎第六大学
    • 学科:药物化学
    • 2019-09-02曾获荣誉当选:西北大学优秀教师
    • 2017-09-01曾获荣誉当选:陕西省百人计划青年项目
    • 2016-12-01曾获荣誉当选:陕西省第十一届青年科技奖

    访问量:

    开通时间:..

    最后更新时间:..

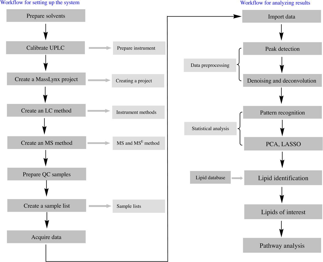
    Ultra-performance liquid chromatography–mass spectrometry as a sensitive and powerful technology in lipidomic applications.

    点击次数:

    影响因子:2.98

    发表刊物:Chemico-Biological Interactions. 2014, 220, 181–192.

    是否译文: